在汽车电子时代,芯片可靠性直接关乎车辆安全和性能。AEC-Q100作为全球公认的汽车级芯片可靠性标准,已成为行业标杆。如果您是芯片开发者或汽车制造商,正好奇AEC-Q100究竟是什么,以及它适用于哪些芯片,本文将从基础概念到实际应用一一解答。通过了解这一标准,您能更好地评估芯片质量,并探索专业检测服务如何助力您的项目。

AEC-Q100 的概念与背景
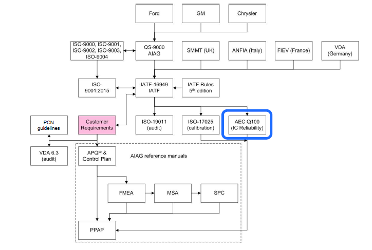
AEC-Q100 全称为 Automotive Electronics Council – Qualification of Integrated Circuits,是由汽车电子理事会(AEC)制定的集成电路可靠性资格认证标准。该标准于1994年首次发布,由克莱斯勒、福特和通用三大汽车巨头联合推动,旨在确保芯片在极端汽车环境中稳定运行。
不同于消费级芯片,AEC-Q100 强调高温、高湿、振动等严苛条件下的耐久性。它不是单一测试,而是涵盖多项可靠性评估,帮助芯片制造商证明产品符合汽车级要求。简单来说,AEC-Q100 是芯片从实验室走向汽车应用的“通行证”。
AEC-Q100 的等级划分
AEC-Q100 根据工作温度和应用环境分为多个等级,每个等级对应不同的可靠性要求。以下表格概述主要等级:
| 等级 | 温度范围(°C) | 典型应用场景 | 可靠性要求水平 |
|---|---|---|---|
| Grade 0 | -40 到 +150 | 引擎舱、变速箱等高温区 | 最高,适用于极端环境 |
| Grade 1 | -40 到 +125 | 仪表盘、动力系统 | 高,平衡性能与成本 |
| Grade 2 | -40 到 +105 | 车内娱乐系统 | 中等,适用于温和区域 |
| Grade 3 | -40 到 +85 | 消费级扩展应用 | 标准,入门级汽车电子 |
| Grade 4 | 0 到 +70 | 有限汽车应用 | 最低,非核心部件 |
选择等级取决于芯片位置和风险。例如,Grade 0 常用于ADAS(高级驾驶辅助系统)芯片,确保在高温下无故障。

适用于哪些芯片
AEC-Q100 主要针对汽车电子领域的集成电路,但不限于特定类型。以下是常见适用芯片:
- 微控制器(MCU)和处理器:如汽车ECU(电子控制单元)中的核心芯片,确保计算稳定。
- 传感器芯片:温度、压力、加速传感器,用于ABS(防抱死刹车系统)和ESP(电子稳定程序)。
- 电源管理芯片(PMIC):管理电池和供电,适用于电动车电池管理系统(BMS)。
- 模拟和混合信号芯片:放大器、转换器,用于音频和信号处理。
- 存储芯片:闪存和DRAM,用于车载信息娱乐系统(IVI)。
- 功率器件:MOSFET、IGBT,用于电机驱动和充电系统。
总体上,任何用于汽车的芯片,若需面对-40°C至+150°C温度、振动或湿度挑战,都应考虑AEC-Q100认证。非汽车领域如工业设备也可借鉴,但汽车是主要应用。
更多关于车规电源芯片的细节,可参考车规电源芯片(PMIC)可靠性测试重点。
AEC-Q100 的标准与测试方法
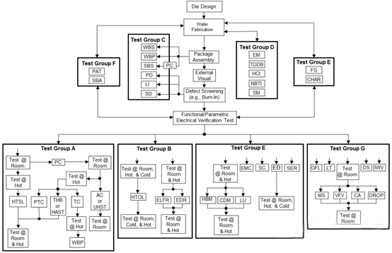
AEC-Q100 标准包括12大类测试组(A到L),覆盖加速老化、环境模拟等。关键测试方法包括:
- 高温老化(HTOL):模拟长期使用,芯片在高温下运行1000小时。
- 高温高湿(HAST):加速湿度腐蚀测试,评估封装完整性。
- 温度循环(TC):反复冷热交替,检测热应力失效。
- ESD静电放电:模拟人体或机器静电,确保芯片抗干扰。
- 寿命加速测试:使用Arrhenius模型预测寿命。
这些方法基于JEDEC和MIL标准,确保芯片零缺陷率(Zero Defect)。详细解读可见AEC-Q100认证,车规芯片测试标准解读。
AEC-Q100 测试步骤
获取AEC-Q100认证需系统流程:
- 预评估:分析芯片设计,确定适用等级。
- 样品准备:生产测试样品,至少3批次。
- 执行测试:在认证实验室进行上述方法,持续数周至数月。
- 数据分析:评估失效模式,使用FMEA(失效模式与影响分析)。
- 报告提交:生成PPAP(生产件批准程序)文档,提交AEC审核。
- 认证获取:通过后获得证书,有效期通常5年。
整个过程需专业设备支持,建议咨询第三方实验室。相关流程详见AEC-Q100认证全流程详解:从预测试到报告获取。

应用领域
AEC-Q100 广泛应用于新能源汽车、智能驾驶和车联网。例如,在电动车中,它确保电池管理芯片耐高温;在自动驾驶中,支持LiDAR和雷达传感器芯片的可靠性。未来,随着5G和AI集成,AEC-Q100 将扩展到更多边缘计算芯片。
实际案例分享
一家新能源汽车制造商的电源芯片在高温环境下频繁失效。通过AEC-Q100 Grade 1测试,我们发现封装层湿度渗透问题。优化后,良率提升20%,产品顺利上市。类似案例可见案例研究:德垲如何通过失效分析助某客户提升芯片良率?。
常见问题解答
- AEC-Q100 和 AEC-Q101 有什么区别? Q100针对集成电路,Q101针对分立器件。详见AEC-Q101认证,车规分立半导体测试标准解读。
- 测试费用多少? 视芯片类型和等级,约数万至数十万人民币,取决于测试时长。
- 非汽车芯片需要吗? 不强制,但工业或医疗领域可参考提升可靠性。
- 如何选择测试实验室? 优先CNAS/CMA认证机构,确保数据权威。
更多疑问?查看芯片可靠性测试终极指南:从原理到实践。
上海德垲芯片检测的服务
作为专业芯片检测机构,上海德垲提供全面AEC-Q100测试服务,包括高温老化、ESD等项目。我们实验室配备先进设备,支持从样品到量产的全链路。
为扩展您的项目,我们提供附加增值服务:
- 咨询 + 报告服务:免费初步咨询,生成详尽测试报告,帮助解读数据并优化设计。
- 行业标准与认证支持:协助AEC审核,涵盖Q100/Q101/Q200等标准,确保合规。
- 定制化测试方案开发:根据芯片特性设计专属方案,缩短周期、降低成本。
预约服务,请访问可靠性测试方案或联系我们。
总结
AEC-Q100 是保障汽车芯片可靠性的关键标准,适用于传感器、处理器等各类车规芯片。通过其等级划分、测试方法和步骤,企业能显著提升产品竞争力。
上海德垲致力于提供专业检测与增值服务,助力您的芯片项目成功。如果您有测试需求,欢迎探索更多资源或直接咨询。
