在汽车电子领域,AEC-Q标准是确保芯片和组件可靠性的核心。但许多人常将“AEC-Q测试”与“认证”混为一谈:测试是否就等于获得认证?答案是否定的。本文将剖析二者区别,帮助您避免合规陷阱,并介绍专业检测服务如何助力项目顺利推进。
AEC-Q系列标准概述
AEC-Q是由汽车电子理事会(AEC)制定的可靠性资格标准系列,包括AEC-Q100(集成电路)、AEC-Q101(分立器件)、AEC-Q200(被动组件)等。这些标准针对汽车环境的极端条件,如高温、高湿、振动,定义了压力测试要求。它们不是强制法规,但已成为行业准入门槛,帮助供应商证明产品耐用性。
更多AEC-Q100详情,可参考AEC-Q100认证,车规芯片测试标准解读。
AEC-Q测试的定义与内容
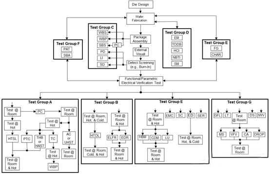
AEC-Q测试是基于失效机制的压力测试过程,旨在模拟汽车使用场景,确保组件在寿命周期内无故障。测试包括:
- 环境测试:高温老化(HTOL)、温度循环(TC)、高湿加速(HAST)。
- 机械测试:振动、冲击、焊球剪切。
- 电性测试:静电放电(ESD)、闩锁(Latch-Up)、寿命加速。
- 其他:如软错误率(SER)、无铅要求。
这些测试由供应商或第三方实验室执行,数据用于验证符合AEC标准。

“认证”的常见误解
许多来源将AEC-Q称为“认证”,但官方文档明确指出:AEC-Q没有正式“认证”机制,也没有AEC运营的认证委员会。供应商自行执行资格测试,并向客户提交数据证明合规。这不同于IATF 16949等需第三方审计的认证体系。误用“认证”一词可能源于行业习惯,但本质上是资格验证而非证书颁发。
测试与认证的区别
AEC-Q测试是执行标准的过程,而“认证”往往被误解为外部认可。以下表格对比二者:
| 方面 | AEC-Q测试 | AEC-Q“认证” |
|---|---|---|
| 定义 | 具体压力测试程序,评估组件可靠性。 | 无官方认证,仅为资格声明;供应商自证合规。 |
| 执行者 | 供应商或实验室自行。 | 无认证机构;客户验证数据。 |
| 输出 | 测试报告和数据。 | 合规声明,非证书。 |
| 目的 | 证明产品耐用性。 | 市场准入,但依赖客户批准。 |
| 示例 | 通过HTOL测试1000小时。 | 声称“AEC-Q合格”,提交PPAP文档。 |
简而言之,测试是手段,资格是结果,但无“认证”一说。相关比较可见AEC-Q101认证,车规分立半导体测试标准解读。
获得AEC-Q资格的流程
要声称AEC-Q合格,需遵循以下步骤:
- 规划:选择适用标准(如Q100),定义等级。
- 样品准备:生产多批次测试样品。
- 执行测试:在合格实验室进行所有要求项目。
- 数据分析:评估失效,使用统计工具如零件平均测试(PAT)。
- 文档提交:生成报告,供客户审核。
- 持续监控:定期再验证。
整个流程需专业支持,避免自测偏差。

上海德垲芯片检测的服务
上海德垲提供全面AEC-Q测试服务,涵盖Q100/Q101/Q200等,配备CNAS认证实验室,确保数据权威。我们帮助供应商高效完成资格验证。
为提供更全面支持,我们的附加增值服务包括:
- 咨询 + 报告服务:专业咨询,生成合规报告,解读测试结果。
- 行业标准与认证支持:协助IATF 16949整合,支持AEC审核。
- 定制化测试方案开发:针对组件特性设计方案,优化成本和周期。
详情请访问可靠性测试方案。
常见问题解答
- AEC-Q合格后就是认证了吗? 不是,合格是自声明;无官方证书。
- 测试失败怎么办? 分析失效模式,优化设计,再测试。
- 与IATF 16949关系? IATF是质量体系认证,AEC-Q是产品资格;二者互补。
- 测试周期多长? 视项目,数周至数月。
更多指南:芯片可靠性测试终极指南:从原理到实践。
总结
AEC-Q测试是可靠性验证的核心过程,但不等同于“认证”——后者是行业误称,实际为供应商自证资格。理解区别有助于高效合规,提升汽车电子产品竞争力。上海德垲芯片检测提供专业测试与增值服务,欢迎咨询助力您的项目。
